markus5766h
-
Gesamte Inhalte
155 -
Benutzer seit
-
Letzter Besuch
Posts erstellt von markus5766h
-
-
Moin,
nur als ergänzende Information :
ich hatte auch schon mal auf Win10 umgestellt, habe aber dann festgestellt,
dass Programmierumgebungen wie .NET, Delphi instabiler waren.
Nach Rückkehr zu Win7(64Bit) waren die Probleme wieder verschwunden . . .
an alle wissenden : ist das "got stalled" eine reguläre Windows-Meldung ?
-
o.k., war wohl doch nicht so dringend . . .
-
@ tfRookie :
... war eigentlich nur als "Ergänzung" gedacht, denn die obige Aussage ist
evt. für Neulinge in Delphi etwas irreführend / unglücklich gewählt.
Nebenbei unterscheide ich nicht zwischen direkter und indirekter Unterstützung
von Eigenschaften / Funktionen --> ist aber nur meine eigene Meinung.

-
Moin, in der API -Dokumentation fand ich folgendes :
API
Da Delphi nicht mehrere Rückgabewerte direkt unterstützt, wird das out Schlüsselwort genutzt um mehrere Werte von einer Funktion zurückzugeben.
Das stimmt so nicht ganz :
function GibWasZurück (StringA : String; var IntegerA : Integer) : String;
Parameter, die mit var angegeben werden, werden nach Funktionsaufruf an den Aufrufer zurückgegeben. Somit können mehrere Parameter angegeben werden.
alternativ :
type TStringAndIntFloat = Record RetString : String; RetInteger : Integer; RetFloat : Real; end; function Test: TStringAndIntFloat; begin Result.RetString := 'Test'; Result.RetInteger := 123; Result.RetFloat := 12.4578; end;
-
-
Oder wer nicht basteln möchte . . .
ich hoffe doch sehr, dass auch einige basteln möchten . . .
gerade die Vielfalt der Bricklets eröffnen viele Möglichkeiten, diverse
(Eigenbau-)Projekte zu verwirklichen...
-
o.k. - hab's gleich gemacht . . .
es ist eine Streifenrasterplatine mit 35 * 35 mm,
Bohrungsmaß : 30*30 mm je Ø3,5mm
das Raster beträgt 2,54mm, so dass die 30mm nicht genau passen
--> es sind genau 30,48mm.
Man kann die Bohrungen etwas größer als 3mm Bohren (Ø3,5mm), dann passt es mit
Bohrungsmaßen vom IO4 zusammen.
Ich habe in der Mitte der Platine nur den Transistor aufgelötet, links und rechts davon je eine Anschlußklemme (kostet ca. 70Ct das Stück) - somit können
Anschlusskabel und Diode bequem in den Klemmen verschraubt werden.
"NC" ist ein von links nach rechts durchkontaktierter, unbenutzter Kontakt :
kann z.B. für GND benutzt werden.
Die Anschlussbelegung der Klemmen ist im Anhang "ds2.jpg" bezeichnet, die Anschlussbezeichnungen gelten für beide Seiten.
. . . soll nur ein Beispiel sein . . .
Zu den Schaltungen im Anhang :
"rs1" : das Relais schaltet bei Logisch 1 am IO4
"rs2" : das Relais schaltet bei Logisch 0 am IO4
-
jo, gnd bzw. 0VDC ist die Verbindung zum IO4-GND oder auch zur Spannungsversorgung - falls ein Step-Down Power Supply benutzt wird.
Montage des Transistors : hier gibt's viele Möglichkeiten :
wenn es nur ein Relais sein soll, kann man den Transistor auf das Relais kleben, die Lötverbindungen (Kabel-Transistor) können mit Schrumpfschläuchen isoliert werden.
Eine andere Möglichkeit wäre, eine Streifenrasterplatine (Rastermaß 2,54mm) auf die Größe des IO-4 zuschneiden, mit Bohrungen zu versehen und mit dem erhältlichen Montagematerial zu verschrauben. Auf der Streifenrasterplatine
kann dann montiert werden.
Ich werde morgen mal ein Muster fertigen und die Photos hochladen.
-
. . .bzw. 50mA bei 3V, also für den IO4 zu viel ?
ja, definitiv zu viel - die Takamisawa (von ebay) kann man gut am IO16 ohne Transistor betreiben, für die meisten anderen (und in jedem Fall beim IO4) gilt, einen Transistor dazwischen schalten.
Damit reduziert sich die Spannung am Relais zwar um ca. 0,6V --> 2,7V für die Spule, es reicht aber allemal, um die Relais sicher zu schalten.
Die angegebenen Transistoren (Skizze im Anhang von Post acht) kosten wenige Cent.
Der hfe (Stromverstärkungsfaktor) dieser Transistoren reicht von 150 bis 500 :
damit müssen bei einem Spulenstrom von z.B. 50mA und einem hfe von 150 nur ca. 350µA in die Basis "gepumpt" werden.
Alternative :
ebay : http://www.ebay.de/itm/281353505918?_trksid=p2057872.m2749.l2649&ssPageName=STRK%3AMEBIDX%3AIT
und : http://www.ebay.de/itm/271513577525?_trksid=p2057872.m2749.l2649&ssPageName=STRK%3AMEBIDX%3AIT
4 bzw. 8 Relais fertig montiert, Steuerstrom ca. 4mA für 7,10€ und 11,56€
--> anklemmen und fertig.
Es gibt auch 1 bzw. 2-Kanalige Platinen.
Versorgungsspannung ist mit 5V angegeben, bei mir laufen diese Platinen auch
mit 3,3 V - habe derzeit 5 solcher Platinen im Einsatz.
Schaltstrom : 10A, je ein Umschaltkontakt
-
nur mal so als Idee :
bei Servos gibt es meist ein Enabled Eingang, der den Lastkreis freischaltet,
vielleicht gibt es ja auch entsprechende Schrittmotoren . . .
--> Daten übertragen (an mehrere Servos oder Stepper)
--> per Enabled-Signal (z.B. IO4, IO16) freischalten
-
Moin.
Relais für 3,3V
4,5V-Typen (lt. Datenblatt ab 3,38V) geht (!), benutze ich auch teilweise
bei Reichelt (www.reichelt.de)
Fujitsu-Typen :
FTR-B3CA4,5Z (Print Montage)
FTR-B3SA-4,5V (SMD Montage)
FTR-B4CA-4,5V (Print Montage)
FTR-B4GA-4,5V (SMD Montage)
Songle - 3V-Relais : SDR-03VDC-SL-C (Print Montage) 1 Wechsler 10A
--> diese "Dinger" findet man oft bei ebay - es sind die gleichen, oder mind.
baugleich mit den Relais, die auf den "Arduino"-Relais-Platinen (4*Um od. 8*Um)
verbaut sind.
Finder : Finder 36.11.9.003.4011 (3V, 1 Umschaltkontakt, 10A)
gibt's bei ebay :http://www.ebay.de/itm/Finder-36-11-9-003-4011-Relais-3V-DC-1xUM-10A-25R-250V-AC-Relay-Print-855032-/361374188586?hash=item542394842a:g:K1oAAOSwTapV3ara --> Schuro Elektronik
...
bei rs-online (de.rs-online.com) findet man unter bistabile Relais -
und Filter auf 3VDC --> 26 Typen
bei Conrad : https://www.conrad.de/de/Search.html?search=relais&filterNennspannung+Spule=3+V%2FDC
ebay (Takamisawa 3,3V Kleinrelais, 2*Um, 7€ 10St.) : http://www.ebay.de/itm/Takamisawa-Relais-10-Stuck-/181984695598?hash=item2a5f22152e:g:NgUAAOSwFqJWjt2K
bei den Spulenströmen muss man allerdings in's Datenblatt sehen, da 6mA am Ausgang des IO4 nicht gerade viel ist.
Bei den meisten Relais muss dann wohl noch ein Transistor als Stromverstärker dazwischen - funktioniert bei den 3-V bzw. 3,3V-Typen problemlos.
-
Moin.
Notfalls einfach ein 3,3V-Relais (Takamisawa ö.ä.) "dahinterklemmen",
direkt als Quelle kann das IO4 nicht "mißbraucht" werden.
-
Moin.
die Verbindung bricht nicht zwangsläufig ab, die Fehlermeldung besagt ja nur,
dass innerhalb des aktuell eingestellten Timeouts die Function "Get_Altitude"
keinen Rückgabewert bereitstellt.
Dies kann Software- aber auch Hardwareseitige Ursachen haben, die ohne den Quellcode zu kennen, schwer zu ermitteln sind.
Als Workaround könntest Du den Timeout-Wert erhöhen und sehen ob bzw. wann
ein Timeout überschritten wird, dies könnte schon weiter helfen . . .
. . . und sind es wirklich immer 231 Messungen zyklisch, nach denen der Fehler auftritt ?
-
Was für eine Versorgungsspannung hast Du tatsächlich ?
Die Angabe 24V 75mA bezieht sich ja nur auf die Leistungsaufnahme des Öffners.
Liegt die Versorgungsspannung der Türanlage deutlich über 30V sieht's mit den FET's auf dem Quad-Relais Board evt. schon schlecht aus, da die meisten Fet's nur eine max. Gate-Source bzw. Gate-Drain Differenzspannung von 30V verkraften.
Ohne Bricklet-Spannung-Versorgung müssen die Ausgänge hochohmig sein.
-
...Meine Idee war es, eine Bienenstockwaage zu bauen, die nur mit Batterien betrieben über lange Zeiträume Meßwerte liefern kann. Dort wo die Bienen stehen, ist oft kein Strom vorhanden.
Alternative : Akkus und Solarzelle
-
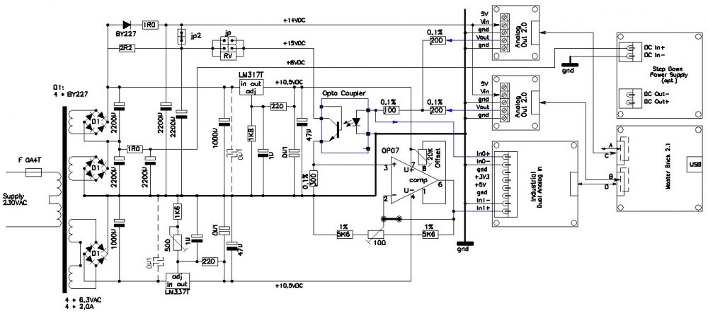
Moin.
Version 2 ist jetzt fertig.
Änderungen :
-stabilere Spannungsversorgung (Leistung)
-doppelter Ausgang für Ströme über 20mA
-Spannungsverstärkung am Ausgangs-OP : 1-fach od. 2-fach per Jumper einstellbar
-Verwendung eines Null-Kraft Sockels als Testfassung
-Steckbare Belegung zum Null-Kraft-Sockel
-Offset-und Calibrierwerte werden in der Software zum passenden Typ gesepichert
Die ganze Schaltung ist auf einer Streifenrasterplatine (RM2,54) in der Größe
160 * 100 mm untergebracht.
Der Trafo liefert 4 * 6,3V mit ja 2A (ist etwas oversized, aber war gerade da),
allerdings sollte der Versorgungsstrom nicht unter 1A liegen (Stabilität)
jp2 : ist geschlossen, da ich derzeit nur den Spannungseingang der Analog Out
Module benutze um die Versorgungsspannung zum Optokoppler auf der Transistorseite zu messen
- und somit keinen weiteren Eingang zur Verfügung habe.
jp über RV : kann geschlossen werden - ist in der Software konfigurierbar
-
-
Ah, das war bei mir ein Blindflug
. Der Browser hatte den rechten Teil abgeschnitten 
Ja, jetzt sieht das sehr gut aus. Besten Dank. Jetzt weiß ich wie man die TF-Componenten schematisch in einem Schaltplan darstellt.
Moin
Für die Darstellung der TF Komponenten gibt es keine Vorgaben, wie z.B. bei einer Diode oder einem Widerstand.
In Übersichten der Hardware in Programmen benutze ich skizzierte 3D-Modelle,
um die Übersicht darzustellen.
Erster Testaufbau im Anhang.
-
Moin.
Schaltplan ist geändert :
die Anschlüsse an den Bricks / Bricklets sind bezeichnet.
Damit sollte eigentlich jeder zurecht kommen.
-
Hört sich interessant an, mir fehlt etwas der deutliche Bezug zu den Tinkerforge-Komponenten, welche Teile und wie zusammengesteckt wurden. Dann wird das sicher auch nicht nur für mich klarer und u.a. ein Inspiration für andere Projekte.
Moin.
Ich werde die Schaltung noch erweitern, um Ströme bis ca. 35mA zu generieren.
Dann wird auch eine Anpassung der Schaltung notwendig, hierbei werde ich dann auch die Anschlussbelegung an den Bricklets mit aufnehmen.
-
Moin.
Da ich einige Meßschaltungen gerne mit Optokopplern aufbauen möchte (muss)
habe ich mit zwei Bricklets und einigen Kleinteilen eine Prüfschaltung aufgebaut, welche die Kennlinie von Optokopplern (die leider meist alles Andere als gerade ist) misst und diese dann Graphisch darstellt und abspeichert.
So kann die Übertragungsfunktion in anderer Software benutzt werden.
Zur Schaltung :
Mit dem OP07 und 20K Ohm Trimmer kann der Offset besser 5µV eingestellt werden.
Die Messwiderstände sollten min. 1W-Typen sein (Eigenerwärmung).
Die niederohmigen Widerstände in der Gleichrichtung
kommen ebenfalls mit 1W aus.
Die Spannungsregler LM317T und LM337T bekommen kleine Kühlkörper.
Zur Messung :
Soll bis z.B. 20mA Emitterstrom gemessen werden, muss der Optokoppler
entweder gekühlt oder "aufgewärmt" (einige Minuten bei 20mA betrieben) werden,
da sonst durch die Erwärmung bei der Messreihe (beim 4N25 sind's bis 20mA immerhin knapp 6000 Messungen) die Übertragungskurve verzerrt wird.
Schaltung und Screenshots im Anhang.
Die Messung ist von einem 4N25.
Falls jemand Interesse an der Software hat, kann ich diese mailen.
Die Notwendigkeit dieser Maßnahme offenbart sich
in folgender Tabelle
4N25 Nr.:1 Nr.:2 Nr.:3
I(out)[mA] I(in)[mA] I(in)[mA] I(in)[mA]
0,750 1,2773 1,3141 1,30189
1,0 1,5475 1,6089 1,54622
5,0 5,09703 5,2704 5,06018
10,0 9,2852 9,6527 9,19924
15,0 13,9277 14,3944 13,79268
16,5 16,16316 16,48241 15,78323
4N28 Nr.:1 Nr.:2 Nr.:3
I(out)[mA] I(in)[mA] I(in)[mA] I(in)[mA]
0,750 1,621223 2,292733 1,65807
1,0 1,965119 2,7266 2,014247
2,0 3,279293 4,593466 3,3287
5,0 6,730533 9,260624 6,804225
7,5 9,6102 12,90838 9,690494
10,0 12,404815 16,568411 12,478507
12,5 14,68927 19,614345 14,732252Die erste Messreihe mit 3 St. 4N25 (Fairchlid) zeigt nur die
üblichen Exemplarstreuungen (alle drei Optokoppler sind aus der gleichen Charge).
Bei den 3 St. 4N28 - auch alle aus der gleichen Charge - sieht's
schon ganz anders aus :
Der Prüfling 2 zeigt eine erheblich abweichende Übertragungsfunktion von bis zu 35% !!!
Wenn ich nun diesen Optokoppler als Ersatz einsetzen würde,
darf ich mich nicht wundern, wenn die entspr. Schaltung nicht
so funktioniert, wie sie soll.
Mit zunehmender Produktion aus Fern-Ost kommen solche "Exemplar-
Streunungen" leider immer häufiger vor - dies bezieht sich auf
nahezu alle Halbleiter !
-
Moin.
20mA am Ausgang des IO16 ist aber schon grenzwertig : stimmt der Vorwiderstand nicht, zieht die LED evt. mehr als 20 mA.
Ich würde den Ausgang über einen PNP-Transistor schalten
(z.B. BC549 oder BC550)
oder gleich einen Leitungstreiber (ULN2803 / ULN2804) benutzen:
http://www.alldatasheet.com/datasheet-pdf/pdf/12687/ONSEMI/ULN2803.html
-
Moin,
siehe Datenblatt :
max Code : -1*(2^(N-1)-1) . . . 2^(N-1)-1
-
Moin.
Den Posts entnehme ich, das dies erst mal nur ein Prototyp sein soll.
Dazu : es gibt Linearführungen, die auch gleich eine Trapezspindel enthalten -
also mehr oder weniger Plug & Play - ist vielleicht auch noch eine Lösung, allerdings nicht ganz so kostengünstig, dafür aber "fertig" und ohne nennenswerte Reibverluste bei der Linearbewegung.















Brick Daemon - Warnungen in Ereignisanzeige
in Software, Programmierung und externe Tools
Geschrieben
VM WARE Player ? . . .
@ photron : ah, danke, das hatte ich gesucht . . .